Agronomical valorization of eluates from the industrial production of microorganisms: Chemical, microbiological, and ecotoxicological assessment of a novel putative biostimulant

Gabriele Bellotti1Eren Taskin1Maria Chiara Guerrieri1Gian Maria Beone1Cristina Menta2Sara Remelli2, Fabrizio Bandini3Vincenzo Tabaglio4Andrea Fiorini4Federico Capra4, Rossella Bortolaso5, Simone Sello5, Cristina Sudiro5Pier Sandro Cocconcelli1Francesco Vuolo6* and Edoardo Puglisi1

 

  • 1Department for Sustainable Food Process (DiSTAS), Faculty of Agriculture, Food and Environmental Sciences, Università Cattolica del Sacro Cuore, Piacenza, Italy
  • 2Department of Chemistry, Life Sciences and Environmental Sustainability, University of Parma, Parma, Italy
  • 3ARPAE-Laboratorio Multisito di Ravenna, Ravenna, Italy
  • 4Department of Sustainable Crop Production (DI.PRO.VE.S.), Faculty of Agriculture, Food and Environmental Sciences, Università Cattolica del Sacro Cuore, Piacenza, Italy
  • 5LANDLAB S.r.l., Quinto Vicentino, Italy
  • 6SACCO S.r.l., Cadorago, Italy

 

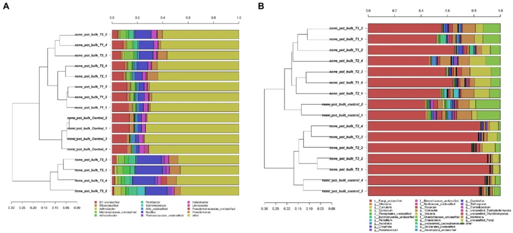
Plant Biostimulants (BSs) are a valid supplement to be considered for the integration of conventional fertilization practices. Research in the BS field keeps providing alternative products of various origin, which can be employed in organic and conventional agriculture. In this study, we investigated the biostimulant activity of the eluate obtained as a by-product from the industrial production of lactic acid bacteria on bare agricultural soil. Eluates utilization is in line with the circular economy principle, creating economical value for an industrial waste product. The research focused on the study of physical, chemical, biochemical, and microbiological changes occurring in agricultural soil treated with the biowaste eluate, applied at three different dosages. The final aim was to demonstrate if, and to what extent, the application of the eluate improved soil quality parameters and enhanced the presence of beneficial soil-borne microbial communities. Results indicate that a single application at the two lower dosages does not have a pronounced effect on the soil chemical parameters tested, and neither on the biochemical proprieties. Only the higher dosage applied reported an improvement in the enzymatic activities of β-glucosidase and urease and in the chemical composition, showing a higher content of total, nitric and ammonia N, total K, and higher humification rate. On the other hand, microbial communities were strongly influenced at all dosages, showing a decrease in the bacterial biodiversity and an increase in the fungal biodiversity. Bioinformatic analysis revealed that some Operative Taxonomic Units (OTUs) promoted by the eluate application, belong to known plant growth promoting microbes. Some other OTUs, negatively influenced were attributed to known plant pathogens, mainly Fusarium spp. Finally, the ecotoxicological parameters were also determined and allowed to establish that no toxic effect occurred upon eluate applications onto soil.

 

FOR MORE INFORMATION ON THIS TOPIC CONTACT THE AUTHOR OF THE PUBLICATION:

Cristina Sudiro

tel: 0444 357929

mail: c.sudiro@landlab.net

Hierarchical cluster .