
LABs Fermentation Side-Product Positively Influences Rhizosphere and Plant Growth in Greenhouse Lettuce and Tomatoes
LABs Fermentation Side-Product Positively Influences Rhizosphere and Plant Growth in Greenhouse Lettuce and Tomatoes
Gabriele Bellotti, Eren Taskin, Simone Sello, Cristina Sudiro, Rossella Bortolaso, Francesca Bandini,
Maria Chiara Guerrieri, Pier Sandro Cocconcelli, Francesco Vuolo and Edoardo Puglisi
—
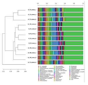
The eluate application was beneficial for the plant growth in both tomato and lettuce, enriching specialized functional microbial communities in the rhizosphere.


